51配资官网
实盘配资网址 “摘帽”!康美药业走出百亿造假案风波 股票7月3日停牌一天

康美药业“复活”了!
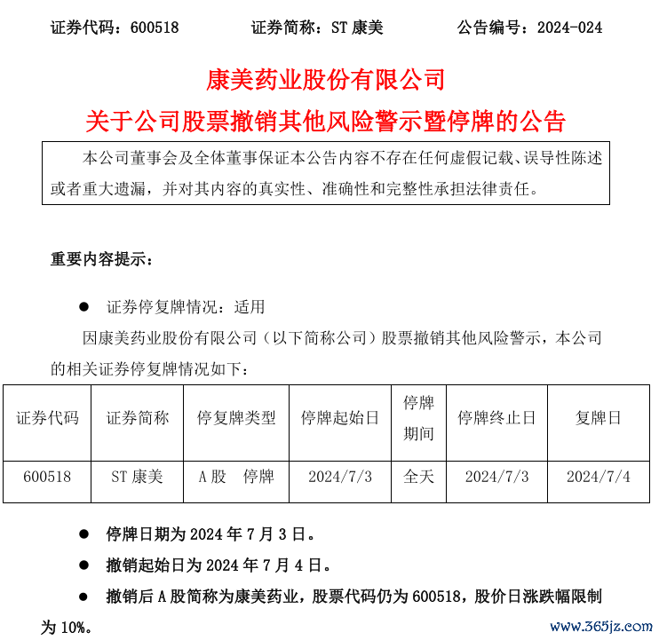
ST康美(600518)7月2日晚间公告,公司股票2024年7月4日起撤销其他风险警示,股票2024年7月3日停牌。撤销后A股简称为康美药业,股价日涨跌幅限制为10%。


二级市场上,ST康美今日上涨0.52%,报1.93元/股,总市值267.57亿元。

截至2024年一季度末,ST康美股东户数为19.55万户。
ST康美日前公告称,公司因2020年度内部控制被出具否定意见的审计报告而触及的“其他风险警示”情形已消除,渤海信托案件已判决生效并进入执行程序,公司盈利能力持续增强。公司2023年度实现营收48.74亿元,同比增长16.60%;净利润1.025亿元,实现扭亏为盈。

同时,公司核心主业中药板块收入贡献率自重整以来稳步提升,2020 年至2023年及2024年第一季度贡献率分别为29.39%、37.88%、45.60%、47.84%及 47.84%。
此前,ST康美因财务造假“命悬一线”(2016年至2018年期间,累计虚增货币资金886.8亿元,累计虚增营业收入291.28亿元,累计虚增营业利润41.01亿元,累计多计利息收入5.1亿元)。2021年,公司通过“司法重整”化解债务危机并引入广州医药集团有限公司等投资人,成为广东神农氏企业管理合伙企业(有限合伙)实际控制的企业。
早在2022年,ST康美已经完成了“摘星”,但由于公司2020年年报被审计机构出具了否定意见的内部控制审计报告,2021年年报被审计机构出具了带强调事项段的无保留意见内部控制审计报告,仍存在触发“其他风险警示”的适用情形,因此股票继续被实施其他风险警示(ST)。
此后,在2022年度、2023年度,ST康美内部控制审计报告均为标准无保留意见。此外,该公司另一大风险点,涉及渤海信托案件,目前也已有二审终审判决,对公司的不确定性影响已经消除。
据了解,ST康美2022年度已根据会计准则相关规定,基于审慎性原则,依据彼时判决结果,以康美中药城、新世界商贸、世纪国药中药被抵押的不动产账面价值为限计提未决诉讼预计负债共计6.09亿元,减少公司2022年度净利润6.09亿元,对公司的不确定性影响已经消除。
今年第一季度,ST康美实现营业收入12.01亿元,同比增长5.01%,实现归母净利润747万元。

近期,ST康美在业绩说明会上表示,公司是目前国内中医药产业中业务链条较完整、医疗健康资源较丰富、整合能力较强的企业之一,中医药全产业链一体化运营模式和业务体系已经形成。公司的中药饮片是最具竞争力的产品之一,该系列产品种类齐全,目前公司可生产1000多个品种、20000多个品规的中药饮片;该系列产品质量控制行业领先,公司拥有三七粉、西洋参、康美百合、康美丹参等26个优质中药饮片,拥有白芍(饮片)、石斛(饮片、配方颗粒)、康美智慧药房等8个广东省高新技术产品。
对于投资者较为关注的人参业务,该公司高管表示,截至2023年12月31日,集安大地参业有限公司累计流转土地4.59万亩,累计鲜参采收面积3.11万亩,现有人参种植面积1.17万亩,新增可种植土地1330余亩,人参种植及采挖工作顺利开展。
对于2024年的经营规划情况,ST康美表示,公司将拓展业务新通路,增加效益新动能,销售端向饮片渠道扩面下沉、区域拓展方面突破,打破以广深为主的区域格局,开拓新渠道及新地区市场。在降本增效方面实盘配资网址,公司将打好持续盈利攻坚战,通过行情预测、提前布控、阳光采购三管齐下的方式保供控本;通过转让闲置、低效资产的方式盘活资产,提高收益;持续推进生产制造过程的工艺改进、节能降耗、人效提升;推动粗放式管理转为精细化管理。

